近日,我院棉花遗传育种团队在国际知名农业期刊《Journal of Integrative Agriculture》(中科院1区,IF5y=4.8)发表题为“Highly efficient Agrobacterium rhizogenes -mediated hairy root transformation for gene function analysis in cotton without tissue culture”和“Integrative BSR-seq and association analysis identify GhLPA1 as a candidate gene associated with lint percentage in cotton”的研究论文。


“Highly efficient Agrobacterium rhizogenes -mediated hairy root transformation for gene function analysis in cotton without tissue culture”在棉花中开发了一种新型高效的发根农杆菌(Agrobacterium rhizogenes)介导的毛状根转化体系(ARM)。
棉花作为全球重要的天然纤维作物,其基因功能研究与分子育种长期受制于传统农杆菌介导的遗传转化体系。该体系存在转化周期长(需6-12个月)、依赖组织培养、基因型依赖性强、转化效率低等瓶颈,难以满足高通量基因功能验证的需求,严重制约了棉花功能基因组学研究进程。本团队建立的ARM(Agrobacterium rhizogenes-mediated)毛状根转化体系有效克服了上述局限,具有以下核心优势:(1)操作简便、周期短: 无需组织培养和严格无菌操作,可直接在非无菌条件下侵染棉花幼苗下胚轴,仅需约1个月即可获得稳定转基因毛状根,较传统体系缩短2/3以上时间;(2)高效广谱、基因型依赖低: 在多个陆地棉品种中转化效率均达100%,突破了传统方法对受体基因型的严格限制;(3)功能验证手段多样: 获得的转基因毛状根可兼容RNAi基因沉默、过表达载体转化,可用于亚细胞定位及非生物胁迫响应等多种功能研究。

通过系统优化侵染条件与培养参数,团队成功构建了这套"快速、通用、高效、非组织培养依赖"的棉花毛状根转化平台。该平台为棉花基因快速功能解析、分子机制深入研究及精准遗传改良提供了强有力的技术支撑,具有重要的理论创新价值和广阔的应用前景。
“Integrative BSR-seq and association analysis identify GhLPA1 as a candidate gene associated with lint percentage in cotton” 在棉花衣分遗传调控研究方面取得新进展。
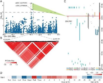
该研究以‘中棉所50’(‘CRI50’)和标准系材料‘TM-1’为亲本,构建了包含300个家系的重组自交系(RIL)群体。基于极端表型混池的转录组测序(BSR-seq)与全基因组关联分析(GWAS)相结合,并联合QTL热点区间分析在D03染色体上定位到一个衣分相关主效QTL(qLP-D03-1)。通过病毒诱导基因沉默(VIGS)实验表明该基因在衣分形成过程中发挥正向调控作用。基于GhLPA1基因 的关键SNP位点,研究团队开发了竞争性等位基因特异性PCR(KASP)标记,可有效区分不同衣分表型的基因型,为分子标记辅助育种提供了理论依据

该研究明确了GhLPA1是调控棉花衣分的重要功能基因,其优异等位变异及配套分子标记的开发,为棉花高产育种中开展分子标记辅助选择(MAS)提供了新的技术支撑。研究成果不仅加深了对棉花衣分遗传调控机制的认识,为棉花纤维产量性状的遗传改良提供了重要的基因资源和育种技术支撑。
上述研究受到国家自然科学基金(32301747) 和棉花生物育种与综合利用全国重点实验室开放课题基金(CB2025A15)的资助。

棉花遗传育种团队是在喻树迅院士生前亲自建立和指导下逐步发展形成的研究团队,在喻院士长期学术引领下围绕陆地棉早熟、产量和抗逆等关键农艺性状,系统开展棉花基因组学研究与候选基因功能解析。近年来团队在Plant Biotechnology Journal、Theoretical and Applied Genetics、Journal of Integrative Agriculture和Industrial Crops and Products等国际权威期刊发表研究论文30多篇。为培育多抗高产的早熟棉奠定坚实基础。
论文链接:
https://www.sciencedirect.com/science/article/pii/S2095311926000882
https://www.sciencedirect.com/science/article/pii/S2095311926000894
图文/冯震